• 文档
  • 控制台
  • 登录
  • 立即注册
    目前不支持用户自主注册,如需注册账号,请联系400-080-1100
云服务器 ECS
下载PDF

10 弹性公网IP

10.1 概述

弹性公网IP(Elastic IP,简称EIP)是可以独立购买和持有的公网IP地址资源,包括公网IP地址与公网出口带宽服务。可以与云服务器实例进行绑定,为实例提供访问公网的能力。

10.2 创建弹性公网IP

10.2.1 简介

当您的云服务器实例需要访问公网时,可以通过创建弹性公网IP并将其绑定至指定实例实现。

10.2.2 限制与指导

确保所创建的弹性公网IP与待绑定实例在同一个区域,不支持跨区域使用弹性公网IP。

10.2.3 操作步骤

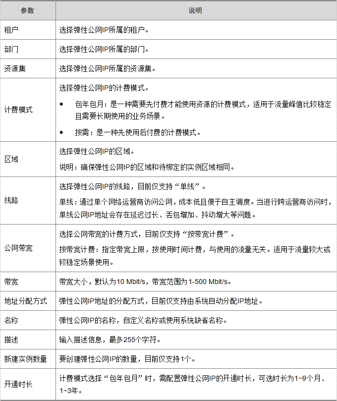
(1)单击“云服务”页签,选择“网络”分类下的“弹性公网 IP”,进入网络控制台。

(2)单击右上角的“新建弹性公网IP”,进入创建弹性公网IP页面。

(3)完成以下参数配置后,单击“确定”,完成创建弹性公网IP操作。

image.png

10.2.4 操作结果

完成弹性公网IP创建后,显示于列表中,状态为“未绑定”,表示创建成功

10.2.5 后续操作

弹性公网IP创建成功后,您可以将其绑定至实例。

10.3 为实例绑定弹性公网IP

10.3.1 简介

您完成弹性公网IP创建后,需要将该弹性公网IP绑定至目标云服务器实例,使实例具备访问公网的能力。

10.3.2 限制与指导

•一块网卡只能绑定一个弹性公网IP。

•弹性公网IP和待绑定实例必须在同一区域,不能跨区域。

10.3.3 操作步骤(ECS侧-实例列表页面)

(1)在云服务器控制台,单击左侧导航栏的“云服务器 ECS”,进入实例列表页面。

(2)单击目标实例“操作”列的“更多 > 绑定弹性公网IP”,弹出对话框。

(3)选择要绑定弹性公网IP的目标虚拟网卡。

(4)选择绑定模式。

普通模式:选择该模式,则无法在云服务器实例中查看到其公网IP地址。

(5)(可选)选择筛选条件,输入查找目标弹性公网IP。

(6)在列表中选择目标弹性公网IP。

说明:如果当前区域没有可用的弹性公网IP,则弹性公网IP列表为空,请单击“新建弹性公网IP”,完成创建后再执行绑定操作。

(7)(可选)设置弹性网卡是否“随实例删除”。

开启后,对应实例被删除时,弹性公网IP会被同步删除。

关闭后,对应实例被删除时,弹性公网IP不会被同步删除,您可以将该弹性网卡绑定至其他实例。

(8)单击“确定”,完成弹性公网IP绑定操作。

10.3.4 操作步骤(ECS侧-实例详情页面)

(1)在云服务器控制台,单击左侧导航栏的“云服务器 ECS”,进入实例列表页面。

(2)单击目标实例ID,进入实例详情页面。

(3)单击“弹性公网IP”页签,展示当前实例虚拟网卡绑定的弹性公网IP信息。

如果当前实例未绑定弹性公网IP,则单击“绑定弹性公网IP”。

如果当前实例已绑定弹性公网IP,则需要先解绑再绑定新的弹性公网IP。

(4)参考前节4~9步骤,完成弹性公网IP绑定操作。

10.3.5 操作步骤(弹性公网IP侧)

(1)单击“云服务”页签,选择“网络”分类下的“弹性公网 IP”,进入网络控制台。

(2)在左侧导航栏选择“虚拟网卡”,进入虚拟网卡页面。

(3)单击目标弹性公网IP“操作”列的“绑定实例”,弹出对话框。

(4)完成以下参数配置后,单击“确定”,完成弹性公网IP绑定操作。

image.png

10.4 为实例解绑弹性公网IP

10.4.1 简介

弹性公网IP绑定云服务器实例后,若该实例没有访问公网的需求,则可以将该弹性公网IP从实例解绑,解绑后的弹性公网IP可以绑定至其他实例。

10.4.2 前提条件

•实例处于“运行中”或“已关机”状态。

•实例已绑定弹性公网IP

10.4.3 操作步骤(ECS侧-实例列表页面)

(1)在云服务器控制台,单击左侧导航栏的“云服务器 ECS”,进入实例列表页面。

(2)单击目标实例“操作”列的“更多 > 解绑弹性公网IP”,弹出对话框。

(3)选择要解绑的目标弹性公网IP。

(4)单击“确定”,完成弹性公网IP解绑操作。

10.4.4 操作步骤(ECS侧-实例详情页面)

(1)在云服务器控制台,单击左侧导航栏的“云服务器 ECS”,进入实例列表页面。

(2)单击目标实例ID,进入实例详情页面。

(3)单击“弹性公网IP”页签,展示实例虚拟网卡绑定的弹性公网IP信息。

(4)单击目标虚拟网卡区域右上角的“解绑弹性公网IP”,弹出对话框。

(5)确认信息无误后,单击“确定”,完成弹性公网IP解绑操作

10.4.5 操作步骤(弹性公网IP侧

(1)单击“云服务”页签,选择“网络”分类下的“弹性公网 IP”,进入网络控制台。

(2)在左侧导航栏选择“虚拟网卡”,进入虚拟网卡页面。

(3)单击目标弹性公网IP“操作”列的“解绑实例”,弹出对话框。

(4)确认信息无误后,单击“确定”,完成弹性公网IP解绑操作。

意见反馈

文档内容是否对您有帮助?

如您有其他疑问,您也可以通过在线客服来与我们联系探讨 在线客服

联系我们
回到顶部