• 文档
  • 控制台
  • 登录
  • 立即注册
    目前不支持用户自主注册,如需注册账号,请联系400-080-1100
云服务器 ECS
下载PDF

8 虚拟网卡

8.1 概述

虚拟网卡分为两种类型:

•主网卡:随云服务器实例一起创建,生命周期和实例保持一致,不支持从实例解绑。

•弹性网卡:可以单独创建,支持与云服务器实例进行绑定和解绑,从而实现灵活、高可用的网络方案配置。

8.2 创建弹性网卡

简介

您可以单独创建弹性网卡,并将其绑定到指定云服务器实例,一台实例支持绑定多张弹性网卡,以实现网络的高可用。此外,可以将弹性网卡从一台实例解绑后绑定至另一台实例,以较低成本实现故障转移。

前提条件

•已创建专有网络和子网。

•已创建安全组,否则需要创建安全组。

操作步骤

(1)在网络控制台,单击左侧导航栏的“虚拟网卡”,进入虚拟网卡页面。

(2)单击右上角的“新建弹性网卡”,弹出创建弹性网卡窗口。

(3)完成以下参数配置后,单击“确定”,完成创建弹性网卡操作。

image.png

操作结果

完成弹性网卡创建后,显示于列表中。

后续操作

完成弹性网卡创建后,您可以将其绑定至实例。

8.3 为实例绑定弹性网卡

1. 简介

当您完成弹性网卡创建后,可以将其绑定至指定实例。

2. 前提条件

•云服务器实例与待绑定的弹性网卡属于同一专有网络VPC。

•实例处于“运行中”或“已关机”状态。

3. 限制与指导

•仅弹性网卡支持单独创建和手动绑定。

•一块弹性网卡只能绑定一台云服务器实例,但一台实例可绑定一块或多块弹性网卡。

•一台云服务器实例最多可以绑定15块弹性网卡。

•待绑定弹性网卡的VPC必须与主网卡保持一致。

4. 操作步骤(ECS侧-实例列表页面)

(1)在云服务器控制台,单击左侧导航栏的“云服务器 ECS”,进入实例列表页面。

(2)单击目标实例“操作”列的“更多 > 绑定弹性网卡”,弹出对话框。

(3)可以绑定已有弹性网卡或创建新的弹性网卡。

(4)完成信息配置后,单击“确定”完成弹性网卡绑定操作。

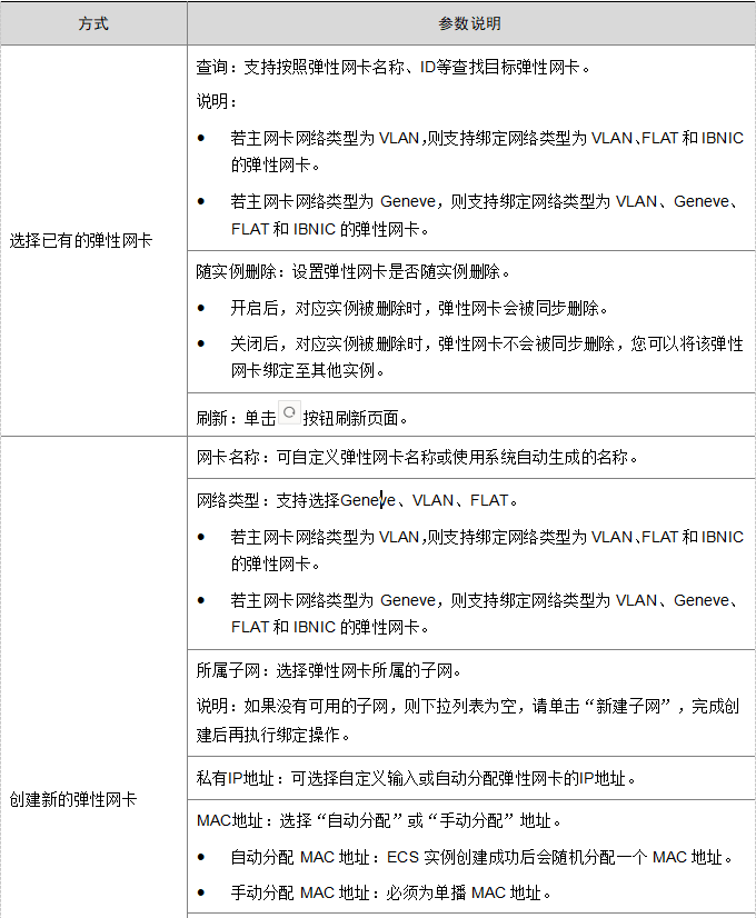
表8-1 弹性网卡信息配置

image.png

image.png

5. 操作步骤(ECS侧-实例详情页面)

(1)在云服务器控制台,单击左侧导航栏的“云服务器 ECS”,进入实例列表页面。

(2)单击目标实例ID,进入实例详情页面。

(3)单击“网卡信息”页签,展示实例的虚拟网卡信息。

(4)主网卡:可查看随实例一同创建的主网卡及其信息。

(5)弹性网卡(如有):可查看当前实例已绑定的弹性网卡及其信息。

(6)单击右上角的“绑定弹性网卡”,弹出对话框。

(7)参照表8-1 弹性网卡信息配置,完成弹性网卡绑定操作。

6. 操作步骤(VPC侧-虚拟网卡页面)

(1)单击“云服务”页签,选择“网络”分类下的“专有网络 VPC”,进入网络控制台。

(2)单击左侧导航栏的“虚拟网卡”,进入虚拟网卡页面。

(3)单击目标弹性网卡“操作”列的“绑定实例”,弹出对话框。

(4)选择要绑定的云服务器实例。

(5)单击“确定”,完成弹性网卡绑定操作。

8.4 查看实例的虚拟网卡

简介

创建云服务器实例时,主网卡会随实例自动创建。如果您在创建实例时未购买弹性网卡,则可以自行单独创建并绑定至该实例。完成上述操作后,您可前往实例详情页面,查看实例绑定的虚拟网卡信息。

操作步骤

(1)在云服务器控制台,单击左侧导航栏的“云服务器 ECS”,进入实例列表页面。

(2)单击目标实例ID,进入实例详情页面。

(3)单击“网卡信息”页签,展示实例已绑定的虚拟网卡的信息,如VPC名称、安全组、网卡ID、私有IP、子网等。

8.5 为实例解绑弹性网卡

1. 简介

当您不希望当前实例再处理已绑定弹性网卡的流量时,可以将该弹性网卡从实例解绑。

2. 前提条件

•实例处于“运行中”或“已关机”状态。

•实例已绑定弹性网卡。

3. 限制与指导

主网卡不支持从实例解绑。

4. 操作步骤(ECS侧-实例列表页面)

(1)在云服务器控制台,单击左侧导航栏的“云服务器 ECS”,进入实例列表页面。

(2)单击目标实例“操作”列的“更多 > 解绑弹性网卡”,弹出对话框。

(3)选择要从解绑的目标弹性网卡。

(4)单击“确定”,完成弹性网卡解绑操作。

5. 操作步骤(ECS侧-实例详情页面)

(1)在云服务器控制台,单击左侧导航栏的“云服务器 ECS”,进入实例列表页面。

(2)单击目标实例ID,进入实例详情页面。

(3)单击“网卡信息”页签,展示实例的虚拟网卡信息。

(4)在已绑定的弹性网卡信息区域,单击右上角的“解绑弹性网卡”,弹出对话框。

(5)单击“确定”,完成弹性网卡解绑操作。

6. 操作步骤(VPC侧-虚拟网卡页面)

(1)单击“云服务”页签,选择“网络”分类下的“专有网络 VPC”,进入网络控制台。

(2)在左侧导航栏选择“虚拟网卡”,进入虚拟网卡页面。

(3)单击目标弹性网卡“操作”列的“解绑实例”,弹出对话框。

(4)单击“确定”,完成弹性网卡解绑操作。

7. 操作结果

完成弹性网卡解绑后,网卡状态变为未绑定实例,表示解绑成功。

8. 后续操作

解绑后的弹性网卡,可以绑定至其他实例。

意见反馈

文档内容是否对您有帮助?

如您有其他疑问,您也可以通过在线客服来与我们联系探讨 在线客服

联系我们
回到顶部