• 文档
  • 控制台
  • 登录
  • 立即注册
    目前不支持用户自主注册,如需注册账号,请联系400-080-1100
云服务器 ECS
下载PDF

5 定时器

5.1 概述

通过定时器功能,您可以快速创建定时任务。例如,当您需要在特定时间重启云服务器实例时,可以通过定时器服务调用云服务器接口,实现定时重启实例。

5.2 创建定时任务

(1)在云服务器控制台,单击左侧导航栏的“定时器”,进入定时器列表页面。

(2)单击右上角“新建定时器”,弹出对话框。

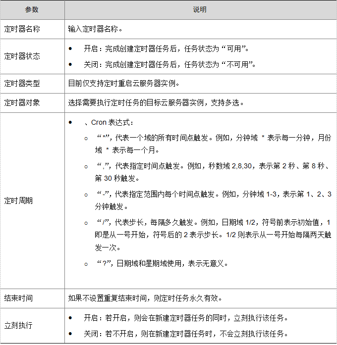
(3)完成以下参数配置后,单击“确定”,完成新建定时任务操作。

image.png

5.3 管理定时器任务

5.3.1 查询定时器任务

(1)在云服务器控制台,单击左侧导航栏的“定时器”,进入定时器列表页面。

(2)可以选择筛选条件(如任务名称、任务ID等),在搜索框中输入信息,查找目标定时任务。

5.3.2 编辑定时器任务

(1)在定时器列表页面,单击目标定时器“操作”列的“编辑”,弹出对话框。

(2)完成定时器信息修改,单击“确定”。

5.3.3 删除定时器任务

(1)在定时器列表页面,单击目标定时器“操作”列的“删除”,弹出对话框。

(2)确认信息无误后,单击“确定”。

5.3.4 停用/启用定时器任务

(1)在定时器列表页面,单击目标定时器“操作”列的“编辑”,弹出对话框。

(2)设置定时器状态为启用或停用,单击“确定”。

意见反馈

文档内容是否对您有帮助?

如您有其他疑问,您也可以通过在线客服来与我们联系探讨 在线客服

联系我们
回到顶部